一年经验前台接待求职简历模板,适合1-3年工作经验的前台接待岗位招聘投递,也适合其他相关岗位简历参考
零经验实习简历模板
零经验实习简历模板
杨晨曦
发布于2025-05-14
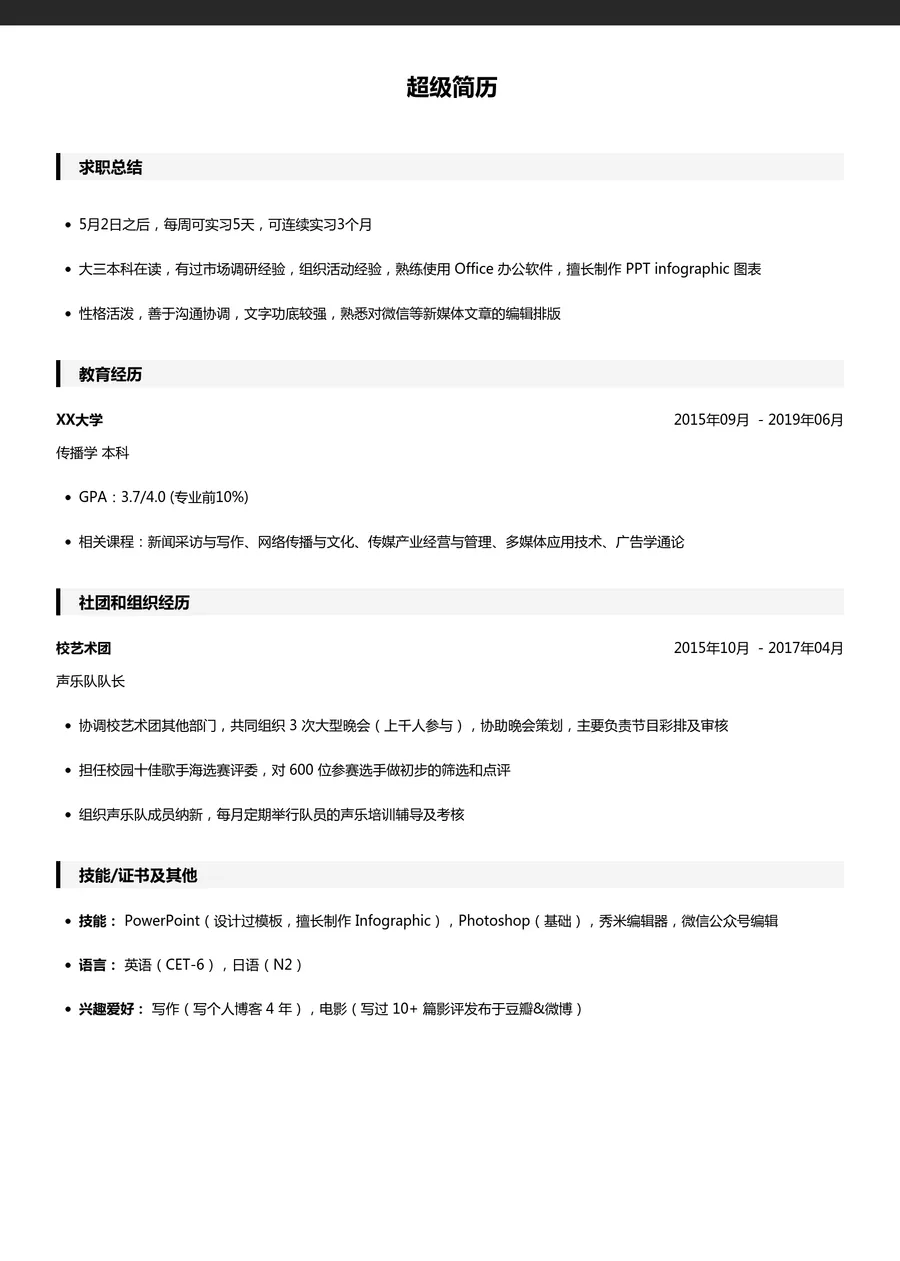
还在为没有实习经验而发愁吗?这款“零经验实习简历模板”专为缺乏实习经历的大学生设计,助你敲开理想公司的大门。模板包含丰富的校园经历和项目经历描述示例,即使没有正式实习,也能充分展现你的能力和潜力。清晰的排版和重点突出设计,让HR一眼就能看到你的优势。无需从零开始,只需替换成你的个人信息,即可快速生成一份专业的实习简历。特别适合应届毕业生、在校大学生申请各类实习岗位。您可通过下方的模板摘取您需要的内容,然后使用我们AI驱动的简历生成器生成简历。
模板亮点
专为零经验打造,突出校园经历
清晰排版,重点突出,易于阅读
提供丰富的项目经历描述参考
快速生成,节省时间,高效求职
适用于各类实习岗位申请
模板标签
简历攻略
专业指导,提高简历质量

师范生求职指南:公立学校、教培机构、国际学校全对比
本文详细解析师范专业应届生三大职业路径的招聘流程、薪资待遇、发展前景,提供实用求职建议和简历模板,帮助应届生做出明智选择。
87656人阅读

2026年最热门求职赛道:AI、新能源、半导体行业机会分析
深度解析2026年AI、新能源、半导体三大高增长行业的人才需求趋势和就业机会,帮助求职者精准把握行业风口,获得高薪offer。
87657人阅读

3D设计师工作经历撰写指南:用项目经验打动HR
本文提供3D设计师工作经历的详细撰写框架,教你如何突出专业技能、项目经验和岗位相关成就,让简历在众多求职者中脱颖而出。
78838人阅读

数据分析师项目经验范文:用数据说话打动HR
本文提供数据分析师简历项目经验撰写技巧和范文,教你如何清晰描述数据处理与分析成果,用具体数据展示专业能力,帮助求职者提升简历竞争力。
68966人阅读

简历照片千万别这样拍!HR最反感的5类求职照
揭秘简历照片的致命禁忌,艺术照、生活照、自拍照统统上榜。学会选择专业求职照,让你的简历通过率提升50%!
78922人阅读

投资经理简历模板范文:专业能力与项目经验完美呈现
本文提供详尽投资经理简历模板范文,重点解析如何突出专业能力、项目经验和职业规划,帮助求职者在竞争激烈的金融行业中脱颖而出。
78782人阅读

Java开发简历模板与范文:应届生与资深工程师的求职利器
本文提供专业的Java开发简历模板和范文,涵盖应届生和有经验开发者的不同需求,突出技术优势与简洁结构,帮助求职者高效拿到心仪offer。
78687人阅读

Android开发工程师简历指南:从技术栈到项目经验的完美呈现
本文为Android开发工程师提供专业的简历撰写指南,涵盖技术技能展示、项目经验描述、简历模板推荐等核心内容,帮助求职者打造吸引HR眼球的优质简历。
75799人阅读
1/8
简历模板文本
点击下方文本 一键摘取所需内容
求职总结
教育经历
社团和组织经历
技能/证书及其他













